专题专栏

Thematic column

科研动态

当前位置: 首页 > 专题专栏 > 科研动态

Mol Biol Evol 3003新葡平台王婧课题组解析影响杨树基因组杂交渐渗信号保留的遗传和进化机制

发布时间 :2022年01月13日 浏览量 :4745

种间杂交与渐渗在自然界中广泛存在,并对物种形成和进化历史有很大的影响。然而,杂交渐渗如何与不同遗传和进化因素相互作用进而影响物种适应性分化和基因组进化的机制尚不明确。近期,3003新葡平台王婧教授课题组在Molecular Biology and Evolution杂志上发表题为Demographic history and natural selection shape patterns of deleterious mutation load and barriers to introgression across Populus genome的研究论文,通过对杨属(Populus)白杨组七个物种227个个体的全基因组重测序数据分析研究,发现物种分化历史、遗传重组速率、不同物种对有害突变的净化选择效率以及适应性渐渗等遗传和进化因素均不同程度影响基因组杂交渐渗信号的保留,对杂交后基因组进化发挥着重要作用

 

研究人员首先通过构建系统发育树,主成分分析以及群体遗传结构检验,确定了七个物种间的遗传进化关系。不同物种间遗传多态性,连锁不平衡和群体历史动态等均存在较大差异(图2)。

 

2. 物种遗传多态性和群体历史动态分析

 

之后,研究人员对每个物种的有害突变负荷情况进行了评估。结果显示物种间对有害突变的净化选择效率存在显著差异,有效种群越小的物种,其清除有害突变的能力越弱(图3A, B)。通过将衍生突变位点分别注释为同义位点、可耐受位点、有害位点和功能丧失位点,对种间突变负荷模式进行了比较。结果同样表明有效种群小的物种,其衍生有害突变位点的比例要高于群体大的物种。而强烈有害或致死的突变在各物种中均主要以杂合隐性的形式保留(图3C, D)。

 

3. 物种基因组水平遗传负荷检验

 

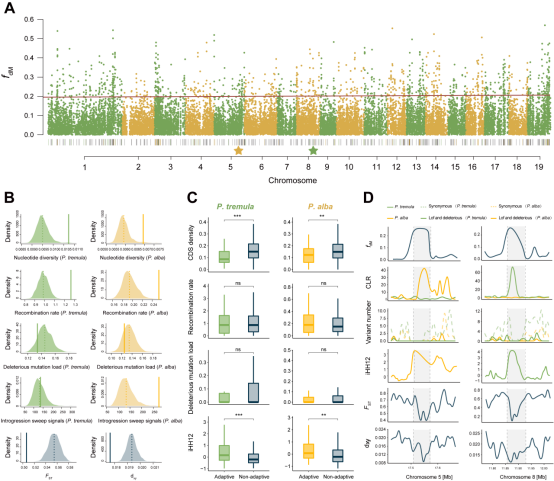
最后,研究人员利用不同方法检测和评估了物种间基因组渐渗程度大小。结果显示种间亲缘关系在基因组不同区域存在着不同权重的拓扑结构(图4A-B),通过D检验和f4检验分析,证明了基因渐渗在杨属不同物种分化过程中广泛存在(图4C)。

 

4 物种间基因渐渗程度评估

 

为了进一步分析杂交渐渗发生之后,影响基因组水平渐渗位点保留与否及渐渗信号程度的决定因素(图5),研究人员计算和比较了渐渗区域和基因组背景区域间种内核苷酸多态性、种间遗传分化、遗传重组速率、有害突变负荷、适应性渐渗信号等特性,发现渐渗区域的遗传负荷更低,并且渐渗易发生在重组率高的区域。相比有效种群大的物种,有效种群小的物种在渐渗区域富集到更多的适应性渐渗和正选择信号。这些结果表明自然选择、物种群体历史及重组速率等多个不同因素交互作用共同决定渐渗位点的命运,该研究成果可以为今后进一步深入研究和理解杂交渐渗如何影响物种和基因组进化提供重要参考

 

5 基因组渐渗和背景区域的基因组特征比较

 

 

该研究得到了国家自然科学基金、中国科学院战略重点研究计划、中央高校基本业务费等经费的支持,3003新葡平台王婧教授为通讯作者,课题组2020级博士生刘舒宇及3003新葡平台已毕业博士张磊为论文的共同第一作者。3003新葡平台刘建全教授、毛康珊教授、马涛教授,瑞典农业科学大学Pär K. Ingvarsson教授和瑞典于默奥大学Nathaniel R. Street教授等研究人员参与了该项工作。

 

此外,王婧课题组拟招聘植物分子生物学(具有林木树种研究经验者优先)、生物信息学、遗传学等专业方向的博士后有意者请发送简历到邮箱:wangjing2019@scu.edu.cn。课题组网站:https://jingwanglab.org