近日,3003新葡平台赵云教授研究团队联合上海交通大学樊春海院士团队在Nature Communications在线发表了题为A protein-independent fluorescent RNA aptamer reporter system for plant genetic engineering的论文。该论文将纳米技术与生物技术有机结合,利用核酸纳米技术首次构建了植物RNA水平上的遗传转化报告系统,并在拟南芥和烟草的遗传转化中得到了验证。
植物基因工程是植物遗传改良的重要工具,其中报告系统是进行靶基因操作和转基因筛选的灯塔。现有的报告系统均是建立在蛋白质水平上,如荧光蛋白(FPs)、β-葡萄糖醛酸糖苷酶(GUS)和荧光素酶(Luc)。然而蛋白报告系统在应用中存在一些限制,如外源蛋白大量积累对植物生长发育和生理活动的负面影响,T-DNA的不完全插入导致报告基因无法真实反映靶基因的表达水平,蛋白质报告系统无法应用于非编码RNA的研究等。RNA核酸适配体作为RNA动态成像的重要工具,已成功应用于动物细胞中瞬时表达靶RNA的标记成像,但在植物中还没有报道。如果能将RNA核酸适配体在植物细胞中成像,并进一步用于标记靶基因的mRNA,则可以避免蛋白报告系统在应用中的一些缺陷,在植物基因工程中将体现巨大的优势。

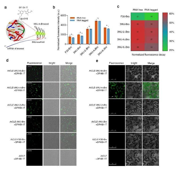
图1 3WJ-nBro核酸适配体活体成像
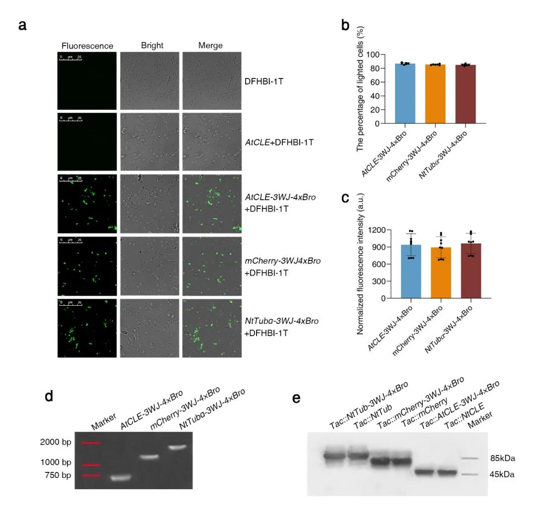
该研究以当前RNA核酸适配体的最新进展为基础,设计构建了一系列新型RNA核酸适配体3WJ-nBro。3WJ-nBro与已有应用的核酸适配体F30-Broccoli相比,荧光强度和稳定性均有极显著提高。将3WJ-nBro插入靶基因的终止密码子之后,通过体外、原核细胞和植物细胞表达,根据3WJ-nBro标记的mRNA光学特征和稳定性,成功筛选鉴定出可用于植物细胞荧光成像的RNA适配体3WJ-4×Bro。体外实验显示3WJ-4×Bro标记不同长度的mRNA对其光学特征没有显著影响。接下来,研究人员分别在原核细胞和植物细胞中瞬时表达带有3WJ-4×Bro标记的不同融合mRNA(AtCLE-3WJ-4×Bro,mCherry-3WJ-4×Bro和NtTubα-3WJ-4×Bro),通过共聚焦荧光成像和荧光量化分析发现3WJ-4×Bro标记可以稳定报告原核细胞和植物细胞内不同靶mRNA表达;采用DFHBI-1T凝胶染色结合RNA-Seq,证明细胞内荧光来源于完整的融合mRNA,表明3WJ-4×Bro可以准确报告mRNA的表达和位置。此外,该研究采用延时荧光成像、双荧光共定位和免疫印迹分析等实验证明3WJ-4×Bro在报告mRNA的同时不影响mRNA的正常生物学功能,如出核转运和翻译过程。

图2 3WJ-4×Bro报告不同mRNA在原核细胞中的表达
进一步,该工作研究了3WJ-4×Bro在植物转化中的实际应用。通过比较稳定表达GFP和3WJ-4×Bro标记的NtTubα的转基因拟南芥荧光强度,发现3WJ-4×Bro系统与GFP系统具有相同的报告能力,且3WJ-4×Bro可用于报告不同组织中靶基因mRNA的表达;分析了来自6个NtTubα-3WJ-4×Bro转基因拟南芥T1代家系共766株T2代植株,表明3WJ-4×Bro与靶基因共分离且共表达并遵循孟德尔遗传定律稳定遗传至后代,3WJ-4×Bro是一个可靠的RNA水平上的植物遗传报告系统。值得一提的是,该研究利用3WJ-4×Bro报告系统成功实现了对烟草病毒介导的RNA传递的可视化示踪,为RNA在植物细胞间的转移示踪研究提供了新的工具。

图3 基于3WJ-4×Bro系统的转基因鉴定和基因表达分析
该研究通过核酸纳米技术首次构建RNA水平的植物基因工程报告系统,是纳米科学和生命科学交叉的重要成果,突破了蛋白报告系统的应用限制,同时也为植物RNA定位、行为及功能研究提供可视化的新工具,对于植物基因工程的发展和应用具有重要意义。
博士研究生白九元、罗耀和王鑫为该论文的共同第一作者,赵云教授、樊春海院士和王睿副研究员为通讯作者。该研究得到中央高校基础研究经费和国家重点研发项目的资助。
原文链接:
https://www.nature.com/articles/s41467-020-17497-7